Certified Financial Planner Exams Certification Simplified
Pass Certified Financial Planner Exams With Confidence

By CFPDataBase | The Leading Third Party Provider for Certified Financial Planner Exams

Where Leading Experts Get Ready | Certified Financial Planner Exams Excellence

One-off payment, no recurring fee

One-off payment, no recurring fee

Achieve Success in Certified Financial Planner Exams with Assurance

Master your Certified Financial Planner Exams with the industry’s top preparation platform.

Support for All Devices

Access top-tier practice questions anytime, anywhere. CFPDataBase is fully optimized for all devices—ranging from smartphones to tablets and desktops.

Premium Resources - Verified Outcomes

Every practice question, study guide, and mind map is carefully crafted to guarantee your success in the Certified Financial Planner Exams with assurance.

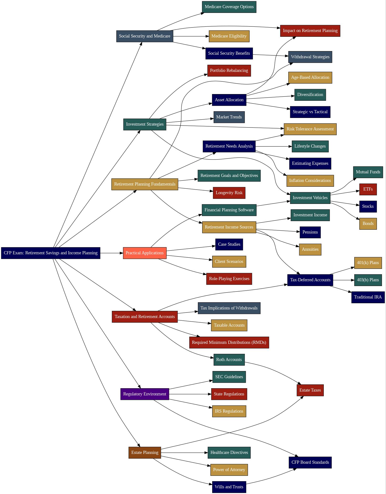
Certified Financial Planner Exams Study Mindmap

Finding focus in your Certified Financial Planner Exams preparation can be difficult. Our organized mind maps offer clear guidance and thorough comprehension, enhancing your study effectiveness.

Invest in the Leading Resource

Every component of our study resources is meticulously designed to assist candidates like you in achieving success in the Certified Financial Planner Exams.

Prepare for the Certified Financial Planner Exams Anywhere

Add our CFPDataBase platform to your device’s home screen – a single tap takes you right back to your studies without skipping a beat.

CFPDataBase Key Video Study Notes

CFPDataBase offers more than 3 hours of concentrated video study notes aimed at streamlining your Certified Financial Planner Exams preparation. These notes are organized in an FAQ-style layout, providing straightforward explanations of essential concepts and emphasizing the crucial topics you need to excel in.

With an audio voiceover included, you can study effortlessly while driving, commuting, relaxing, or even with your eyes closed. CFPDataBase’s key video notes are the ultimate flexible and efficient study tool to help you stay on track and achieve success in the CFP exam.

Why CFPDataBase Is The Top Choice For Certified Financial Planner Exams

Comparison Table
Features CFPDataBase Advantages Competitors Self Study
Exam Explanations
Green Tick
Thorough insights accompanied by pertinent exam information.
Red Cross
Brief correct/incorrect answers only
Red Cross
Nil
Study Notes
Green Tick
Concise key notes for quick concept mastery
Red Cross
No study notes provided
Red Cross
Self prepared
Audio Study Material
Green Tick
Over 3 hours of transcribed video study notes for on-the-go learning
Red Cross
No video study materials
Red Cross
Nil
Mind Mapping
Green Tick
Organized mind maps for an extensive subject summary.
Red Cross
No mind mapping tools
Red Cross
Nil
Question Bank
Green Tick
Extensive question bank using spaced repetition for better retention
Red Cross
Limited question bank
Red Cross
Nil
Device Compatibility
Green Tick
Full support for mobile, desktop, and tablet devices
Red Cross
Desktop only
Red Cross
Nil
Content Updates
Green Tick
Regular updates by dedicated exam experts
Red Cross
Infrequent updates
Red Cross
Nil
Account Access
Green Tick
Instant access upon payment completion
Red Cross
Manual account activation required
Red Cross
Nil
Success Guarantee
Green Tick
Complimentary access renewal until you succeed (within 1 year)
Red Cross
Limited guarantee with conditions
Red Cross
Nil
Bonus Content
Green Tick
Career advancement tools encompassing resume creation, efficiency enhancement, and mindset coaching.
Red Cross
No bonus content
Red Cross
Nil

One Year Success Guarantee

CFPDatabase delivers unmatched success rates and exceptional support for your CFP certification journey. A CFP certification elevates your professional profile, enhancing your credentials on LinkedIn and email signatures while opening doors to career advancement and increased recognition among industry peers.

We honor your commitment to excellence by providing comprehensive support throughout your CFP preparation. Our confidence in our program is backed by a generous one-year guarantee.

Should you need more time to prepare, face unexpected challenges, or require additional support, we’ll extend your platform access at no extra cost. Simply contact us through email or mail to request an extension.

Your success is our priority, and we’ve streamlined the extension process to be hassle-free. No paperwork, no documentation required, and no questions asked. Every request is processed promptly and professionally. Join thousands of successful professionals who have advanced their careers through our platform.

We stand firmly behind our commitment: anyone requesting extended access will receive it immediately—no complications, no interrogations, guaranteed.

FAQ

Our practice questions are skillfully designed to replicate the real Certified Financial Planner Exams experience. Each question comes with thorough explanations, clarifying why the correct answer is accurate and why the other choices are not.

Access is granted immediately upon payment confirmation. You will instantly receive complete access to all study resources, including practice questions, study guides, and comprehensive answer explanations.

If you do not obtain Certified Financial Planner Exams certification after utilizing our platform, we will prolong your access at no cost until you succeed, valid for one year from the date of purchase.

CFPDataBase is fully optimized for all devices. Study effortlessly across smartphones, tablets, iPads, and computers with our adaptive platform design.

Our questions mimic the Certified Financial Planner Exams’ format and difficulty while following ethical standards. We honor the copyrights of the official organization and produce original material that fosters real comprehension instead of depending on rote memorization. Our emphasis is on cultivating authentic expertise for lasting achievement.

You will get an official invoice sent to your email right after your purchase, which will include your contact details, product information, payment total, and transaction date for your records.

Access In One Minute

Invest in Your Future Today

One-off payment, no recurring fee

One-off payment, no recurring fee

Where Certified Financial Planner Exams Leaders Start

Achieve Success in Certified Financial Planner Exams with Assurance Today

Master Certified Financial Planner Exams. Shape the Future.